登录
/
注册
首页
论坛
用户名
Email
自动登录
找回密码
密码
登录
立即注册
登录
注册
首页
耳机社区首页
板块
发帖
设置
我的收藏
退出
推荐
parasite
华为耳机哪款性价比高 质量好?
华为耳机哪款性价比高 质量好?
668
浏览
0
0
3
ecg2005
头戴耳机也能不闷耳朵?南卡BOLT耳机测评
头戴式耳机虽然在音质上要比小型蓝牙耳机好上很多,但是因为其比较大,一般会把耳朵整个罩在里面,所以长时 ...
290
浏览
0
0
0
alfger1
装备再升级 解锁新可能 森海塞尔 HD 500 BAM 麦克风正式发布
【2025年9月23日,北京】森海塞尔品牌今日宣布推出HD 500 BAM麦克风,可连接森海塞尔HD 500系列耳机,与森 ...
1266
浏览
0
0
0
mjfh
韶音舒适圈OpenFit 2+测评:支持杜比,开放式耳机新标杆
要说现在什么类型的耳机最火,那绝对就是开放式耳机了。相较于入耳式耳机,它能够让我们聆听音乐的同时,清 ...
1351
浏览
0
0
0
ak789@163.com
华为余承东详解耳机空间音频技术原理
IT之家 12 月 25 日消息,华为常务董事、产品投资评审委员会主任、终端 BG 董事长余承东今日发布视频,详细 ...
1058
浏览
0
0
0
fdsgsg
行业首款AI OS耳夹式耳机来了 当贝Air1明天亮相
快科技1月21日消息,当贝官方预告,行业首款AIOS耳夹式耳机当贝Air1将于明天正式亮相。 不同于纯硬件设备, ...
910
浏览
0
0
0
将进酒
Cleer ARC 3 音弧 开放式AI耳机 运动版Pro震撼上市,引领新潮流
9月9日,国际智能声学品牌Cleer在京东平台正式发售了CleerARC 3 音弧开放式AI耳机运动版Pro。 在市面上所 ...
1404
浏览
0
0
0
kpyes
OPPO Enco Air4耳机开售:48小时续航、半透果冻仓,119元
IT之家 5 月 30 日消息,OPPO Enco Air4 耳机将于今日 10:00 开售,提供润玉白、冰透绿两种配色可选,定价 ...
269
浏览
0
0
0
lnhssjw
苹果耳机怎么连接安卓手机?
苹果耳机怎么连接安卓手机?
906
浏览
0
0
3
qepcnifk
降噪耳机是怎么降噪的?
降噪耳机是怎么降噪的?
431
浏览
0
0
3
clover
索尼WF-1000XM5 单耳耗电快?
索尼WF-1000XM5 单耳耗电快?
821
浏览
0
0
3
陈晓
-48dB深度降噪,Hi-Res金标认证!绿联主动降噪耳机HiTune T6上线
早八,我们踏进这个城市拥挤喧闹的公共交通系统,却希望享受独处才有的安静; 晚九,我们结束一天的忙碌, ...
1426
浏览
0
0
0
zxhy
蓝牙耳机什么牌子的音质最好?
蓝牙耳机什么牌子的音质最好?
890
浏览
0
0
3
heronylee
重大安全隐患曝光!索尼等10家蓝牙耳机全中招 10秒劫持窃听、跟踪
比利时荷语鲁汶大学(KU Leuven University)的安全研究人员揭露了一项名为WhisperPair的漏洞,影响数亿蓝 ...
596
浏览
0
0
0
bibi_im286
华为耳机维修?
华为耳机维修?
737
浏览
0
0
3
123sdf123sd
新手小白看过来,最全耳机测评
545
浏览
0
0
0
Lx7159
当贝耳机Air 1 重磅发布:行业首款抗菌耳夹式耳机
1月22日,智能科技领军企业当贝正式发布旗下首款开放式旗舰真无线耳机——当贝耳机 Air 1。依托600 余项专 ...
1545
浏览
0
0
0
sdtakklb
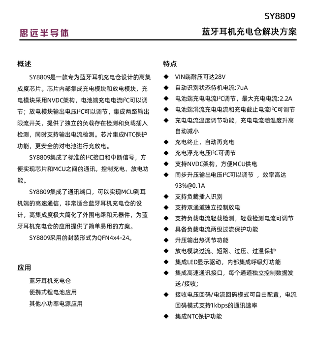
思远半导体SY8809为Cleer ARC 3耳机带来安全高效的充放电管理
2024上半年,国际智能声学品牌Cleer发布了全新的开放式AI蓝牙耳机——ARC 3音弧,带来了全新炫彩触控充电仓 ...
979
浏览
0
0
0
1 ...
38
39
40
41
42
43
44
45
46
... 123
/ 123 页
下一页
热门排行
换一批
1
索尼耳机极限二选一,太难选了!!🤖
2
JBL soundgear clips琉璃扣使用感受
3
2000预算求推荐游戏耳机,风扇噪音太吵受不了了
4
jbl 琉璃扣自用体验
5
Bilibili小电视蓝牙耳机真的很可爱!
6
绿联T6Magic带屏幕的有人买吗?
1
真心求教,手里都有顶级旗舰了为什么还要买中端耳机?
2
此刻,JBL这款耳机无价
3
CES 2026 Anker推出新品,AeroFit 2 Pro耳机一机两用
4
为了他们出掉了AirpodsMax
5
好宝宝,不该说你是废物(xm4一年有感-测评)
6
25年蓝牙耳机设计获IF设计奖作品赏析
1
绿联T6Magic带屏幕的耳机,有人买过嘛??
2
没想到2025年还能买到小头戴新品
3
韶音游泳耳机
4
音质最屌的入耳式蓝牙耳机是哪个? 只聊入耳式,不要头戴式;只
5
预算不多求推荐性价比高的耳机,看晕了
6
昨天刚买的buds5pro有个问题
快捷入口
ZNDS资讯
ZNDS软件
ZNDS社区
当贝商城
热门文章
今天
近一周
近一个月
韶音OpenRun Pro 2上市时间?
华为耳机哪款性价比最高?
ai耳机有必要买吗?
华为耳机排行榜前十名?
抗风噪能力最强的耳机?
不入耳蓝牙耳机品牌排行榜?
ai耳机翻译耳机?
红米耳机buds6活力版重置?
华为耳机哪款好用性价比最高?
蓝牙耳机金榜第一?
1框架
韶音OpenRun Pro 2上市时间?
华为耳机哪款性价比最高?
ai耳机有必要买吗?
华为耳机排行榜前十名?
抗风噪能力最强的耳机?
不入耳蓝牙耳机品牌排行榜?
ai耳机翻译耳机?
红米耳机buds6活力版重置?
华为耳机哪款好用性价比最高?
蓝牙耳机金榜第一?
索尼耳机极限二选一,太难选了!!🤖
JBL soundgear clips琉璃扣使用感受
2000预算求推荐游戏耳机,风扇噪音太吵受不了了
jbl 琉璃扣自用体验
Bilibili小电视蓝牙耳机真的很可爱!
绿联T6Magic带屏幕的有人买吗?
真心求教,手里都有顶级旗舰了为什么还要买中端耳机?
此刻,JBL这款耳机无价
CES 2026 Anker推出新品,AeroFit 2 Pro耳机一机两用
为了他们出掉了AirpodsMax
热门标签
#小米耳机
#韶音耳机
#华为耳机
#蓝牙耳机
#耳夹式耳机
#AI对话
#华为FreeClip
#荣耀耳机
友情链接
ZNDS智能电视网
ZNDS资讯
投影网
ZNDS问答
搜索
搜索
帖子
用户
当贝耳机
小米耳机
华为耳机